12月3日上海新增病例居住地一览
武宁路74弄6号,新村路1388弄7号,新村路1881弄17号,延长西路150弄15号,真北路2904弄34号,中潭路100弄222号。已对相关居住地落实终末消毒措施。虹口区2022年12月3日0-24时,虹口区新增本土确诊病例3例和本土无症状感染者13例,均在隔离管控中发现。
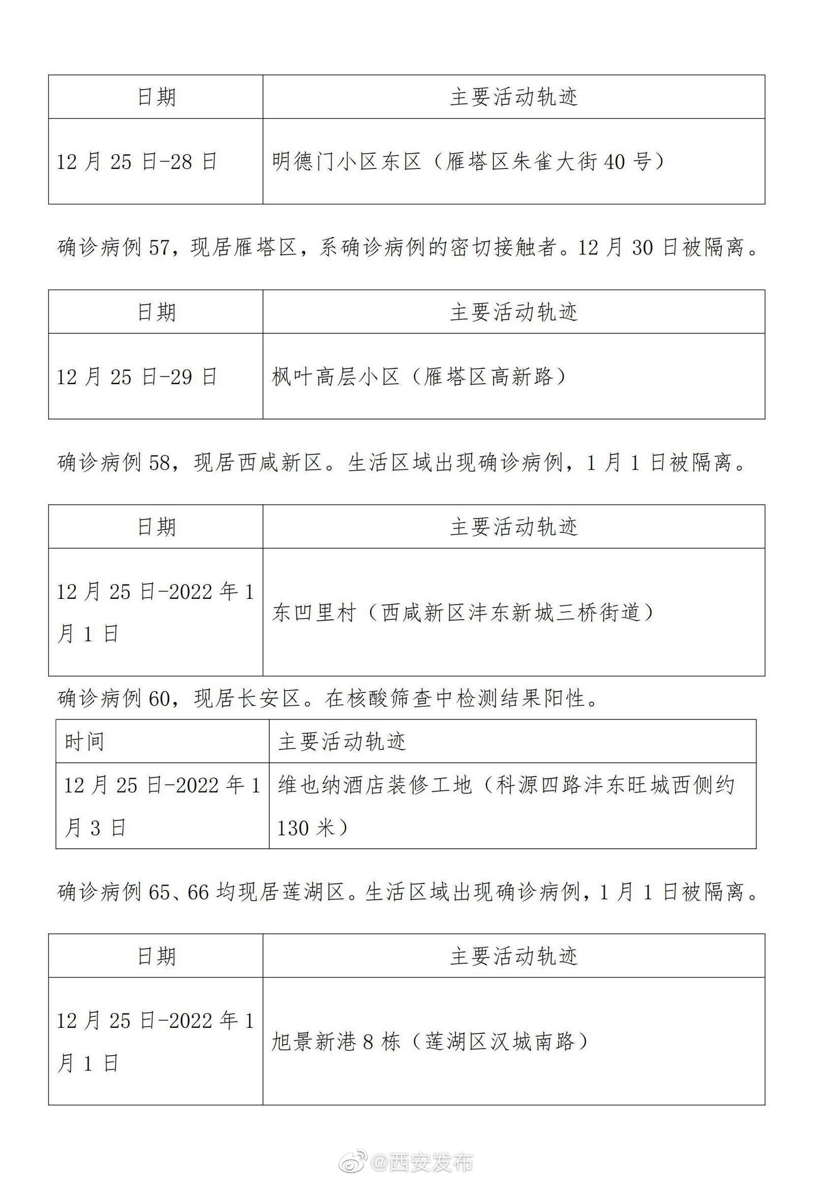
流行病学调查显示,该感染者活动轨迹除居住地外,主要涉及长宁区天山西路新泾三村103号嘉荟市场,闵行区申长路990号T1号楼9楼,黄浦区南昌路332号Nocoffee。感染者12:男,35岁,居住于静安区静安寺街道巨鹿路820弄,常态化核酸检测中发现结果异常,经疾控部门复核为阳性,被诊断为无症状感染者。
上海新增27例本土确诊2022年12月2日0—24时,新增本土新冠肺炎确诊病例27例。治愈出院8例。病例1,居住于徐汇区,病例2,居住于虹口区,病例3,居住于松江区,病例4,居住于青浦区,在常态化核酸检测中发现异常,经市、区疾控中心复核,核酸检测结果为阳性。
新增确诊病例:共195例。境外输入病例:29例,分布如下:上海:9例 天津:4例 广东:3例 广西:3例 四川:3例 湖南:2例 云南:2例 辽宁:1例 浙江:1例 福建:1例 其中,含3例由无症状感染者转为确诊病例,分别为天津1例、广东1例、四川1例。
ps:阳性感染者居住地按区划分进行统计,「点击此处」查看详情。上海新增41例本土确诊2022年12月5日0—24时,新增本土新冠肺炎确诊病例41例。治愈出院6例。
天津千人医疗队出发驰援上海,上海的疫情情况怎么样了?
〖A〗、总体来说上海的疫情情况非常的严峻,但同时各种问题和意外频频出现,也从另一个角度凸显了上海的工作人员在面对这次疫情中所暴露出来的工作短板以及志愿者工作的相互调度问题。目前最需要解决的是做好高风险和中风险的隔离,以最快的速度降低每天的确诊人数和无症状人数。
〖B〗、高铁列车运送医疗队:4月3日下午,一批天津援沪医务人员乘坐G267次列车抵达上海虹桥站。同时,来自武汉、天津、江西、山东等地数千名医务人员也分别乘坐10趟高铁列车抵达上海。这些医疗队携带了医疗物资,并将在上海抗疫一线发挥重要作用。
〖C〗、除此之外,4月3日一早,也有6辆载满着50千件抗疫物资供应的大货车从天津考虑,做为天津支援上海医疗队的储备物资供应助推上海疫情防控,将于4日运到上海。
12月7日上海新增本土39+327(8月26上海新增)
〖A〗、上海市卫健委12月8日通报:2022年12月7日0—24时,新增本土新冠肺炎确诊病例39例和无症状感染者327例,详情如下。ps:阳性感染者居住地按区划分进行统计,「点击此处」查看详情。上海新增39例本土病例2022年12月7日0—24时,新增本土新冠肺炎确诊病例39例。治愈出院24例。
〖B〗、其中,山西昨日新增18+1109。四川139+591,北京1168+2194。山东则是50+425。此外,陕西(27+848)、河南(161+269)、黑龙江(94+869)、上海(39+327)等地,这几日新增相对平稳一些。截止到目前,全国高风险区不少,大家一定要注意安全,做好个人防护。
〖C〗、高风险地区。上海属于疫情高风险地区,截止到2022年12月8日,经查询,上海新增本土新冠肺炎确诊病例39例和无症状感染者327例。
〖D〗、南航赴美航班9月9日广州飞洛杉矶CZ327将按40%客座率执行;上海新增两处中风险地区 南航赴美航班按40%客座率执行:南航已宣布,9月9日从广州飞往洛杉矶的CZ327航班将按照40%的客座率执行。这一措施可能是为了响应当前的疫情防控要求,减少航班上的人员密集度,从而降低疫情传播的风险。
10月14日上海新增本土4+38(29日上海新增)
〖A〗、上海市卫健委10月15日通报:2022年10月14日0—24时,新增本土确诊病例4例和无症状感染者38例,其中3例确诊病例和37例无症状感染者在隔离管控中发现,详情如下。ps:阳性感染者居住地按区划分进行统计,查看详情。上海新增4例本土确诊2022年10月14日0—24时,新增本土新冠肺炎确诊病例4例。
〖B〗、上海市卫健委10月15日通报:2022年10月14日0—24时,新增本土确诊病例4例和无症状感染者38例,其中3例确诊病例和37例无症状感染者在隔离管控中发现。各区确诊病例、无症状感染者居住地信息如下:↓↓长宁区2022年10月14日,长宁区无新增本土确诊病例,新增2例本土无症状感染者,均在隔离管控中发现。
〖C〗、市卫健委10月21日通报:2022年10月20日0—24时,无新增本土新冠肺炎确诊病例,新增本土无症状感染者13例,均在隔离管控中发现。详情如下:上海无新增本土确诊病例2022年10月20日0—24时,无新增本土新冠肺炎确诊病例。治愈出院3例。
10月9日上海新增3+31,中风险+9APP
〖A〗、根据上海市卫健委通报,10月9日0—24时,新增本土确诊病例3例,无症状感染者31例。具体病例分布如下:长宁区1例+7,黄浦区0+6,闵行区1+5,浦东新区1+2,青浦区0+2,静安区0+2,徐汇区0+2,普陀区0+1,宝山区0+1,其余区域均无新增。此外,新增9个疫情中风险区。
〖B〗、上海市卫健委10月10日通报:2022年10月9日0—24时,新增本土确诊病例3例和无症状感染者31例,其中1例确诊病例和31例无症状感染者在隔离管控中发现,详情如下。上海新增3例本土确诊2022年10月9日0—24时,新增本土新冠肺炎确诊病例3例。
〖C〗、上海市卫健委10月10日通报:2022年10月9日0—24时,新增本土确诊病例3例和无症状感染者31例,其中1例确诊病例和31例无症状感染者在隔离管控中发现,详情如下。各区确诊病例、无症状感染者居住地信息如下:浦东新区2022年10月9日,浦东新区新增1例本土确诊病例、2例本土无症状感染者。
专家详解上海不能封城原因,在上海哪些防控措施更合适?
就算是不能彻底封城,但是也要对于餐厅,包括娱乐场所进行严格的控制。尽量不要堂食,可以外带,娱乐场所坚决不能开放。
必须要把疫情防控放在第1位。经济发展对于我们国家来说固然是比较重要的,但是疫情防控对于我们国家来说是同等重要的,因为在经济发展的过程当中,必须要保证每一个人的利益不会受到损失,因为疫情对于其他国家已经产生了非常大的影响,所以我们国家必须要考虑到这一点。上海的疫情是比较严重的。

本文来自作者[航哲的花]投稿,不代表文曲星网立场,如若转载,请注明出处:http://www.pouca.cn/wenquxin/4695.html
评论列表(4条)
我是文曲星网的签约作者“昨夜的雨”!
希望本篇文章《上海增本土确诊38例-12月3日上海新增病例居住地一览》能对你有所帮助!
本站[文曲星网]内容主要涵盖:精准资讯, 深度解析, 效率读本, 认知提效, 每日智选, 决策内参, 信息减负, 高价值资讯
本文概览:12月3日上海新增病例居住地一览武宁路74弄6号,新村路1388弄7号,新村路1881弄17号,延长西路150弄15号,真北路2904弄34号,中潭路100弄222号。已对相关居住地落实终末消毒措施。...